오늘의 궁금한 플랜트 이야기 주제는 "P&ID 보는 법 공부하는 법" 입니다.
A. P&ID의 정의
P&ID란 Process Industry를 대표하는 플랜트 산업의 대표적 엔지니어링 도면으로 공정을 구성하는 장치와 Piping, Instruments의 관계(Interrelationship)를 도식화하고 도표화한 것을 말합니다.
Piping and Instrumentation diagram 의 줄임말이며,
PID라고 읽거나 표기하기도 합니다.
엔지니어링 문서 중에서 중요한 설계 문서로써,
플랜트 엔지니어링의 가장 기초이며 중요한 역할을 담당합니다.
잘 아시다시피 P&ID의 일관성 없는 기호와 형식은 혼란스러울 수 있으며
해독 과정에서 잘못된 판단은
P&ID에 포함된 정보를 오해할 수 있도록 만듭니다.
P&ID는 프로세스를 정의하는 데 사용하는 문서입니다.
세부 설계를 위해 PFD(Process flow diagram) 설정되면
P&ID상세 작업에 들어갑니다.
P&ID는 단계적으로 발전합니다.
플랜트 설계, 배관, 프로세스 및 프로젝트 전문가와 같은
설계 팀의 핵심 구성원을 중심으로 용기류, 장비, 주요 배관을
보여주는 개념적 배치를 수행한 후 계측 및 컨트롤과 같은
P&ID 구성에 핵심적인 역할을 수행하는 계기류를 배치합니다.
P&ID를 개발하는 과정은 단계적이고 반복적인 방법을 취합니다.
그렇기 때문에 장비의 용량 크기 등급 처리량과 같은
중요한 정비를 정의한 번호, 제목으로 블록을 만들어
채워 나가면서 계속적인 업데이트를 반복하고 최종적으로 완성합니다.
P&ID는 다양한 단계로 공식적으로 발행되는 문서이면서
통제 변경 사항을 식별하고 어떤 방식으로 명확하게
문서화하여 유효한 확인 정보와 보증 절차를 담을 수 있도록 하는데 그 목적이 있습니다.
P&ID의 내용을 해석하고 제어 하는데는 많은 주의를 필요로 합니다.
배관이나 설비 유틸리티들에 대해 정해진 규정에 따라
기호, 약어를 사용하여 도면상에 표기하며
기계, 전기, 배관, 계측기에 대한 정보가 포함되어 있습니다.
도면상에 설비별 번호(Tag No. or Equipment No.)가
부여되어 이를 식별할 수 있게 하고 공정의 핵심적인
내용(Flow)이 포함되어 있습니다.
P&ID는 프로젝트의 시작,
상세설계, 시운전, 상업운전, 유지보수, Revamp 모든 부분에
있어서 수시로 살펴보고 확인하며 참고하는 자료이며
공정설계의 핵심 역할을 담당합니다.

그림 1.은 간략한 P&ID를 예시한 것입니다.
장치류(Equipment, Valve, Etc.) 와 이를 연결해 주는 배관(Piping),
그리고 계측제어를 담당하는 Instruments 가 하나의 그룹으로
배치되고 연결되어 공정의 흐름과 관계가 도식화되어 있는 것을 알 수 있습니다.
배관(Piping)은 유체(Fluid)의 흐름과 공정을 연결해 주는
역할을 하며 인스트루먼트(계측기)는 공정상에서 발생하는
물리적 변수값(압력, 온도, 유량, 수위)을 계측 매개변수를
비례하는 신호로 공급하고 제어하기 위해 부착한 계기류를 말합니다.
이를 제어실 등의 상황실에서 한눈에 공정을 파악하고
제어할 수 있게 그룹을 만들어 관리하는 것을
"Instrumentation" 이라고 합니다.
플랜트산업에서 기계 설비 및 장치류는 배관으로
연결되어 있으며 자동화를 위해 계측기를 필요한 곳에 설치합니다.
예를 들어 압력용기 내부의 압력을 측정하기 위해서는
Pressure element가 필요합니다.
이때 측정값을 전송할 수 있는 트랜스미터를 사용하면
물리적 계측값을 전기적 계측값으로 변환하여
제어실로 보내 공정을 파악, 제어할 수 있게 해주는 역할을 하게 됩니다.
P&ID는 조달(Procurement) 측면에서 적절한 시점에서
장치류를 식별하고 주문할 수 있도록 가장 기본적이면서도
정확한 정보를 포함하고 있습니다.
P&ID 는 결과적으로 어떠한 공장을 만들 것인지를 정의하고
이에 대한 정보를 포함하고 있습니다.
다시 말해 P&ID 가 없다면 어떤 공장을 만들고
무엇이 필요한지를 결정할 수 없습니다.
B. P&ID 기초
플랜트 산업 관련 업무를 수행하면서 공정을 도식화하고
도표로 작성, 해독하기 위해서는 일정 수준의 관련 지식이 필요합니다.
가장 기본이 되는 것은 Symbol & Legends를 이해하고
파악하는 것에서부터 시작한다는 점을 기억해야겠습니다.
이는 곧 P&ID를 해독하는 첫걸음이 되는 것으로
일반적으로 공사별, 회사별로 표준화된 Symbol & Legends를
사용하지만 보편적으로 국제 규격 DIN, ISO, ANSI 등을 사용합니다.
P&ID Symbol & Legends의 계측기 관련
대표적인 규격으로는 ANSI/ISA-S5.1 이 있습니다.
- ANSI/ISA-S5.1 American National Standard Instrumentation Symbols and Identification
- ISA-S51.1 Process Instrumentation Terminology
- API RP550 Manual on installation of Refinery instruments and control system
- SAMA PMC 20.1 Process Measurement and control terminology
- SAMA PMC 22.1 Functional Diagraming of instrument and control system
- ANSI C85.1 Terminology for automatic control
- API RP 14C 2. Safety device symbols and identification : 안전장치류의 Symbol, Legends 내용을 확인할 수 있습니다.
C. P&ID의 구성요소
P&ID는 크게 3가지 요소로 이루어져 있습니다.
- 장치류(Equipment)
- 배관(Piping)
- 계장류(Instrument)
설비와 설비 간에 연결 이송되는 유체의 흐름을 배관 라인으로 도식화합니다.
파이프 플랜지와 같은 접속 포인트 역시 표기하는 것을
원칙으로 하며 유체의 분기 및 방향 전환을 의미하는
Tee, Reducer, Elbow 또한 P&ID 에 포함합니다.
설비는 특정 구역 내에 설치할 목적의 장비로써
P&ID Symbol & Legends에 표기하며 시스템을 구성하는
모든 기자재, 용기, 열교환기, 펌프, 컴프레셔 등
유체의 이송에 접속되어 있는 것은 표기하는 것을 원칙으로 합니다.
이 때 설비별 상세한 기계적 사항은 포함되지 않고
도식화 하는 것으로만 정리합니다.
예를 들어 설비의 구조물인 Frame(or Structure) 는
공정의 유체 흐름에 직접적인 관련성이 없는 것으로 표기하지 않습니다.
P&ID를 구성하는 마지막 요소인 계장류는 공정을 운영하기 위해
필요한 제어 시스템으로 분류됩니다.
공정관리를 위한 측정 3대 요소인 온도,압력,유량을
측정하기 위한 계측 장치류 및 유량제어 관련 신호를 P&ID 상에 포함되어야 합니다.
P&ID는 공정, 기계, 전계장, 제어, 배관, 밸브, 토목, 전기
모든 내용에 대해서 가능한 범위 내에서 상세하고
누락되는 부분 없이 기재하는 것을 목표로 합니다.
P&ID 에 포함되어야 할 내용
P&ID는 설계 단계에서 개발된 처리 공장의 배관이나
계장에 대한 세부 사항을 포함해야 하는 도면입니다.
P&ID는 공장을 완공한 이후에 시설을 운영하는데
참고자료로 사용합니다.
플랜트의 P&ID는 공정 설계 엔지니어가
개발하고 계측 및 배관 엔지니어가 협업해서 작성합니다.
P&ID는 일반적으로 플랜트 기본 설계단계에서
작성하는 PFD (Process flow diagram)을 바탕으로 개발합니다.
P&ID는 배관 및 계측 엔지니어, 건설 팀 및 현장
운영자를 위해 아래의 정보를 포함해야 합니다.
1. 장비(Equipment) : 탱크, 용기, 열교환기,
펌프, 압축기, 기둥 등은 형식, 참조 태그 번호,
기본 설계 데이터, 예비품 등으로 표시해야 합니다.
2. 라인(Line) - 참조 태그 번호, 배관 재료 등급,
라인 크기, 유체 서비스, 단열재 유형 및 두께 등.
라인 작동 압력, 온도 및 유량과 같은 프로세스 데이터도 P&ID 라인을 표시합니다.
3. 슬로프(Slope), 히트 트레이싱(Heat tracing)과
같은 특수 단열재, 최소/최대 배관 거리 요구 사항과
같은 일부 다른 배관 요구 사항도 해당 값과 함께 P&ID에 표시합니다.
4. 수동 배관 밸브 – 밸브 종류(볼 밸브, 게이트 밸브, 체크 밸브 등),
밸브 크기, 잠김 닫힘/열림, 밀봉 닫힘/열림, 상시 닫힘/열림 등을 표시합니다.
5. 배관 피팅 – 플랜지, 리듀서/익스팬더,
블라인드 플랜지, 스페이서, 스트레이너 등이
필요할 때마다 크기와 함께 표시합니다.
6. 배수구 및 통풍구 – 일반적으로 크기 및
유형(단일 밸브, 이중 밸브 등)과 함께 일반적인 기호를 사용하여 표시합니다.
7. 자동 밸브 - 차단 밸브(SDV), 제어 밸브, 블로우다운 밸브(BDV)는
알려진 경우 크기로 표시됩니다.
또한 실패 위치(fail open/fail close/fail in position)는
이들 각각에 대해 표시합니다.
밸브. 액추에이터 연결 및 유형이 표시됩니다.
참조 기기 태그 번호는 모든 자동 밸브에 부착되어 있습니다.
8. 안전 밸브 - 압력 릴리프 밸브(PRV) 또는
온도 릴리프 밸브(TRV)는 기기 태그 번호, 설정점, 유형을 표기합니다.
9. 계기(Instrument) – 게이지, 트랜스미터, 로컬 표시기,
DCS 표시기, 인터록 및 기타 기능이 P&ID에 자세히 표시해야 합니다.
이러한 요소 간의 상호 연결을 표시해야 합니다.
유형의 계기 신호(하드와이어드 신호, 소프트 신호, 공압 또는 유압 신호 등).
기기 요소(현장 장착 또는 DCS)의 위치는 맞는 기호로 표시합니다.
10. 참고(Note) – P&ID를 참조하는 모든 사람을 위해
명확성을 높이기 위해 필요할 때마다 작성됩니다.
때때로 '보류(Hole)'는 관련 데이터에 대한
불확실성을 나타내는 데 사용합니다.
11. 상호 연결(OPC) - 두 개의 다른 P&ID 시트에 있는
라인(파이핑 OPC)과 계기 신호(계기 OPC) 사이에 표시됩니다.
때로는 이러한 인터커넥터에 고유한 태그 번호가 할당되기도 합니다.
두 P&ID 간의 연결을 쉽게 식별할 수 있습니다.
두 개의 서로 다른 도면 연결 선 또는 신호에 있는
커넥터는 동일한 태그 번호를 전달합니다.
각 장비에 대한 P&ID에는 많은 세부 사항이 포함되어
있기 때문에 일반적으로 하나의 P&ID 시트에는
관련 기기 및 배관과 함께 하나의 주요 장비만 표시됩니다.
D. P&ID와 PFD의 차이점
P&ID는 PFD와 유사한 점을 갖고 있으나
엄연히 다른 기술문서로 분류 됩니다.
PFD는 P&ID의 전단계로써 공정 흐름에 필요한
상대적으로 간략한 정보를 포함하고 있습니다.
PFD - Process Flow Diagram 기초 정보
PFD는 일반적인 공정상의 흐름을 표기하는 것으로
최소한의 세부사항과 Normal operation 에 필요한 정보를 포함하고 있습니다.
필수적이지 않은 계장류는 포함되지 않습니다.
PFD 의 핵심은 주요 설비를 바탕으로 주요 제어,
계장류를 포함하는 것을 목적으로 합니다.
- 설비 심볼 (Equipment Symbols)
- 설비 크기 (Equipment size)
- 운전 방법 (Control Scheme)
- 유량 (Flow rates)
- 압력 (Pressure data)
- 열정산 (Heat duties)
- 몰 중량 (Mole weight)
- 압력, 온도 값(Pressure, Temperature data)
P&ID 기초 정보
- 배관 크기 및 Rating, 재질정보
- 설비 번호, 배관번호, 전계장류 번호, 밸브 번호
- 압력밸브 Set pressure
- 밸브 Control Scheme
- 밸브 By-pass
- 블라인드 위치 (Blind locations)

E. 장치류 도식화 표준 항목
1) Tanks and Vessels
- Type of tank
- Numbered column trays
- Internals
- Gas blanket/purge
- Cathodic protection
- Tank heater and mixer
- Nozzle number ans size
- Manhole
2) Compressor and blower, pumps
- Suction strainer
- Seal (Packing or Mechanical seal) system
- Lubricating oil system
- Blowdown valves
- Acoustic and personnel protection insulation
- In/out nozzle sizes
3) Heat exchanger
- Type of fan
- Number of shells
- Number of tube side and shell side passes
- elevation
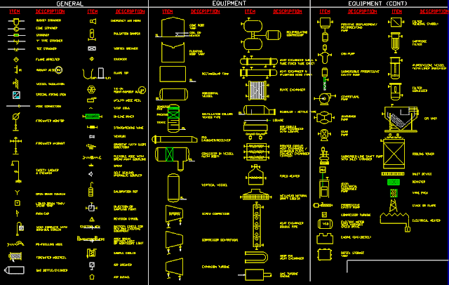
F. Symbol & Legends 의 예시
아래의 그림 2는 Symbol & Legends의 예시입니다.
이처럼 실제 현업에서 사용되는 배관이나
피팅류, 밸브, 장치류를 심볼로 만들고 설명을 기재해 놓은 것이
Symbol & Legends이며 이를 바탕으로
P&ID를 Drafting 하고 해독하는 과정을 거치게 됩니다.
공사별로 Symbol & Legends를 초기에 셋팅하고
표준화 작업을 거치기 때문에 항상
공사별 Symbol & Legends를 확인해야 합니다.
표준화 작업을 하는 이유는 P&ID를 해독하는데
있어 오차를 최소화 하는데 목적이 있습니다.












P&ID를 사용하는 목적은 공정을 구성하기 위한 도식의 목적 외
여러가지 이유가 있습니다.
밸브의 위치를 파악하기 위해서, 안전밸브의 셋팅 값을 확인하건,
Control valve의 Action, By-pass 의 위치,
배관의 번호, 사이즈, Rating, 블라인드 플렌지의 위치를
확인하는 등 많은 목적을 갖고 있습니다.
3 Phase separator(3상 기수분리기) 에 대한 P&ID 셈플입니다.
영기 내부에 적적한 기호로 표기하고
내부 부품은 입구 베인, 출구 라인의 와류 차단장치,
가스 출구, 데미스터 패드, 구획을 분리하는 위어 플레이트로 구성합니다.
용기의 모든 노즐 구간은 플랜지로
올바르게 표기합니다.

일반적으로 컨트롤 밸브의 크기는
해당 라인보다 작습니다.
직경에 변화가 있을 경우 레듀서를 표기하여 라인의 크기 변경 정보를 포함합니다.
여기에 포함한 정보는 일반적인 내용이며
프로젝트 특정 요구 사항에 따라 올바르게 적용해야 합니다.



기타 설비 관리를 위한 식별 번호의 확인,
계장류의 번호,
위치를 확인하는데도 사용합니다.




G. P&ID 흐름의 이해
그럼 기본적인 내용을 바탕으로 P&ID를
Step.1 먼저 주요 배관을 자유롭게 배치해보겠습니다.

- 위의 그림(step.1) 과 같이 주요 배관라인을 배치하였습니다.
- 도면상의 우측 상단에 주요 배관이라고 표기하고 설명을 기재하였습니다.

Step 2. 다음 단계로 Process Fluid(유체)를 이송해 주는 장치
중에 하나인 펌프를 왼쪽 위에 배치하였습니다.
공정 유체는 물이라고 가정하겠습니다.
물을 이송해주는 장치 중에 기본인 원심 펌프가 있습니다.
Step.1과 마찬가지로 심볼과 Legends를 우측 상단에 표기하였습니다.
Step. 3 다음 단계로 펌프에 기기 번호를 부여하겠습니다.
기기 번호는 장치를 식별하기 위해 공사별
번호 체계를 다라 부여하며 이는 엔지니어링 업무 수행 시 관련 서류를
작성하거나 P&ID 상에서 구분하고 상업 운전시 관리 및 식별을 목적으로 사용됩니다.
본문에서는 글 쓴이가 임의로 기기 번호를 부여하겠습니다.
공사별로 기기 번호 관련 절차서가 표준화되어
있으므로 이에 따라 번호를 부여해야 하는 점 기억해야 겠습니다.
- P-10-01A 라는 기기 번호를 펌프에 부여
- P=pump
- 10=Indoor 설치(실내)
- 01=순서
- A=열

- 위의 그림 (Step3.기기번호) 에서는 펌프를 듀얼로 배치하였습니다.
- 제가 임의로 설정한 번호 체계를 따라
- P-10-01A/B 기기 번호를 부여했습니다.
- 펌프를 2중으로 구성하는 것은
- A/B 개별 펌프의 고장이나, 유지 보수시 공정을
- 유지할 수 있게 하는데 그 목적이 있습니다.
Step. 4 다음으로 펌프 토출 방향으로 역류방지용 체크 벨브를 부착하였습니다.

Step. 5 TI-001A와 FIT-01A를 배치하였으며 Symbol & Legends에
추가하였습니다.
TI-001A는 Temperature indicator (온도측정기)
이며 Local 에서 온도를 점검하기 위한 목적입니다.
FIT-001A는 Ultrasonic Meter로 물의 흐름을 측정하기 위하여 배치하였습니다.

Step. 6 다음으로 아래와 같이 이송된 물을 저장할 수 있는
Storage Tank(저장탱크) 를 배치하였습니다.
설비번호는 ST-001A를 부여하였습니다.

Step. 7 FI-01A와 FAL/FAH-001A 를 각각 표기하였습니다.
이는 물리적인 장치가 아닌
제어를 하기 위한 목적으로 배치하였습니다.
각각의 Function(기능)은 다음과 같습니다.
FI-001A: Flow Indicator (Display 목적)
FAL-001A: Flow Alarm Low (유체 흐름이 낮을 경우 알람)
FAH-001A: Flow-Alarm High (유체 흐름이 높을 경우 알람)

Step. 8 아래 그림과 같이 Storage tank의 압력을
확인하기 위해서 PI-001A Pressure indicator를 부착하였습니다.

Step.9 P&ID의 완성

- P&ID가 완성되었습니다. 도면을 기준으로 좌측에 Piping 과 장치, Instruments의 관계도가 오른쪽 위에 Symbol & Legends가 배치되어 있습니다.
- 이처럼 기기, 배관, 계장류, 신호등의 상호 관계를 정해진 규칙에 따라 도식화한 것이 P&ID 입니다. 위의 P&ID는 이해를 돕기 위해 간략하게 그려진 것입니다.
- 실제 현업에서 사용되는 P&ID들은 복잡하고 많은 배관과 계장류, 신호들로 이루어져 있습니다. 또한 표준화 되어 있지 않은 Symbol & Legends를 사용하는 경우도 있기 때문에 초보자의 시각에서 해독하기란 어려운 부분입니다.
- 우선적으로는 전체 공정에 대한 이해도가 바탕이 되어야 하며 단계별로 Symbol & Legends를 보고 계기류의 이해도가 필요함을 기억해야 합니다.
아래 내용은 P&ID 를 개발하는 순서에 대한 내용을 포함합니다.
LEVEL TABLE

위의 그림은 계측 제어의 수위(LEVEL)을 도식화 한 것으로 약어를 아래와 같이 정의합니다.
- HHLL : HIGH-HIGH LEVEL ALARM
- HLL : HIGH LEVEL ALARM
- NLL : NORMAL LEVEL :
- LLL : LOW LEVEL ALARM
- LLLL : LOW-LOW LEVEL ALARM
각각의 약어는 각 수위의 셋팅(Setting) 값을
정의하는 것으로 예를 들어 용기안의
수위가 LLL 에 도달하였을 때 보충수 밸브를
개방하여 내부의 수위를 채워 넣을 수 있는 기능을 연동합니다.
반대로 HLL 이 되었을 때 알람을 발생하여 제어실 조작반이나
현장 운전원이 이를 발견할 수 있게 하거나 HHLL 이 되었을 때
Trip 조건을 설정하여 관련 기기를 정지상태로 전환하는
제어 기능을 추가할 때 사용합니다.
마무리
관련 계열 공학(기계, 화공)을 전공으로 하였더라도
P&ID 를 처음 접했을 때 막연한 것은 누구나 마찬가지일 것입니다.
저 역시도 그랬고 신입으로 입사하는 직원들의
교육 과정에서도 열에 열은 모르겠다는 의견이 태반이었습니다.
P&ID 는 일반적으로 공개돼 있지 않은 공정에
대해서 기기, 배관, 계장류 등을 도식화하는 작업으로
대외비 성격의 문서로 분류되어 있어 접하기 쉬운 문서는 아닙니다.
극히 일부분 라이센스가 있는 공정에 대해서 책에 기술되어 있는 경우는
간혹 접할 수 있지만.
이 역시도 관련 공정에 대한 Engineering 업계에서
근무할 경우에 제대로 접해볼 수 있습니다.
P&ID 는 발전소, 화학공장, 정유공장 등 에서
다루는 배관과 장치류가 다르고 공정 제어방법과 흐름
또한 제각각이므로 이를 전부 다 알고 있기에는 다소 무리가 있습니다.
다만 P&ID 라고 하는 것이 전체 공정 흐름에 따른 기기 배치,
배관, 제어를 위한 계장류의 배치를 통한 도식화라는
공통점이 있으므로 이들의 공통분모인 Symbol & Legends 에 대해서
익숙해지는 것이 P&ID 를 해독하기 위한 첫걸음이라 할 수 있습니다.
각각 공정에 대한 P&ID 는 다를지 몰라도 그 안에 도식은
기업별로 기준이 있고 표준화가 되어 있기 때문에
이를 바탕으로 최소한 특정 도식이 무엇을 뜻 하는지는 알 수가 있습니다.
다시 말해 P&ID 를 해독하기 위해서는
Symbol & Legends 와 기기별로 무슨 역할을 하는지를 이해하는 것이 첫 번째 과정이며 다음으로 전체 공정의 흐름(특히 배관)과 각 기기별,
계장류별 역할을 이해하는 것이 다음 과정이라는 것을 기억해야겠습니다
첨부자료
'P&ID 기초 교육자료' 카테고리의 다른 글
[6회] 반응기 온도 제어 (3) | 2023.10.18 |
---|---|
[5회] Suction Drum P&ID 검토 (0) | 2023.10.18 |
[4회] Level 게이지 P&ID 심볼의 이해 (0) | 2023.10.18 |
[3회] 공압밸브 P&ID 계장신호의 이해 (2) | 2023.10.18 |
공압밸브 심볼 Standard의 이해 (1) | 2023.10.18 |
댓글