반응형

Separator P&ID 기본 배열 및 설명
P&ID 보는 법 기초 11 번째 시간입니다.
오늘 다뤄볼 내용은 Separator의 P&ID configuration입니다.
Separator는 Plant equipment중에서 Static으로 분류가 됩니다.
Separator의 주 목적은 상을 분리 하는데 사용됩니다.
예를 들어 Vessel안에 기름과 물을 동시에 집어 넣고 시간이 흐르게 되면
기름과 물이 분리가 됩니다. 이 과정을 Retention time 이라고 하며
설계된 시간안에서 분리된 물과 기름 혹은 그 이상의 상(Phase)을
다음공정으로 보내주기 위한 것이 Separator이며 type은 크게 수직형(Vertical), 수평형
(Horizontal)으로 구분이 됩니다.
상은 크게 2개 이상을 분류 할 수 있습니다. 예를 들어
* 공기와 물 분리 - 화학적 상이 두 개 이므로 2(Two) phase separator
* 공기와 물, 기름 분리 - 화학적 상이 세 개 이므로 3(Three) phase separator
그 이상의 상을 분리하게 되면 아래와 같이 구분을 지을 수 있습니다.
Four(4) phase separator
Five(5) phase separator
수직형은 기본적으로 Two(2) phase 용으로 사용하며 그 이상의 상을
분리 할 때는 수평형 Separator를 고려 해야 합니다.
Separator 를 사용하는 목적
- 공정 유체에 함유된 원하지 않는 성분의 제거 (물, 이물질 등)
- 공정 유체의 증기, 액체 상을 분리할 때
- 후 공정에 유입할 때 설정한 물질만 필요한 경우
- 펌프와 같은 장치류에 기체상태의 물질이 유입되는 것을 방지하기 위해 (물과 같은 액체를 다루는 펌프의 경우 기체는 케비테이션을 유발하여 펌프에 손상을 가할 수 있습니다.)
Separator 의 종류
- Oil & Gas Separator
- Crude Drum
- Settling Drum
- Steam Drum
- Flare Drum
- Fuel Gas Knockout Drum
- Compressor Suction Knockout Drum
- Blowdown Drums
오늘 다뤄볼 Separator 는 Three(3) phase separator로서 분리하고자 하는
상은 공기, 물, 오일 입니다. P&ID를 바탕으로 원리와 보는 법을 살펴 보겠습니다.

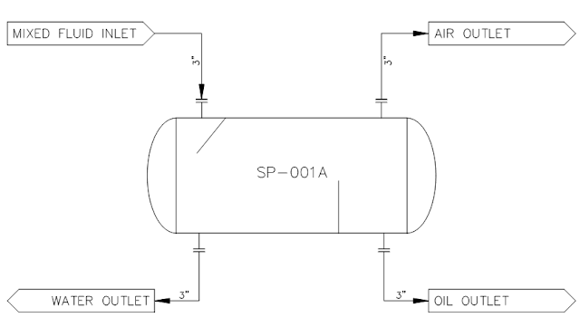
<Figure 1. Horizontal Separator>
STEP 1.
그림 1과 같이 Separator를 배치하였습니다. 그림의 Separator는 수평형 타입을 적용하였습니다.

STEP 1.
그림 1과 같이 Separator를 배치하였습니다. 그림의 Separator는 수평형 타입을 적용하였습니다.

그림 2와 같이 혼합 유체가 들어오는 곳 과 Liquid가 나가는 배관라인을 배치하였습니다.
서두에 설명한 것처럼 혼한 유체안에는 공기와, 오일, 물이 포함되어 있으며
액상으로 상변화가 된 Liquid는 Separator의 하부 방향을 통해서
다음 공정으로 이송 시키겠습니다.
위의 그림은 일반적인 수평형 Separator 의 In/out 위치에 대한 configuration입니다.


그림 3과 같이 Plate와 Baffle을 배치하였습니다.
그림상에 1번이 Plate 이며 목적은 Mixed fluid가 직접적으로 Retention area구간에 분사 되는 것
을 방지하기 위한 것이며 2번은 Baffle로써 Retention time을 거친 비중이 가벼운 물체를
이동시키기 위한 판 입니다.
다음 그림에서 추가적인 설명을 하겠습니다.

Retention Area구간으로 유입됩니다.
먼저 응축되지 않는 GAS인 AIR 는 바로 GAS Outlet을 통해서 배출됩니다.
다음으로 응축되는 Fluid인 Water와 OIL은 그림처럼 비중차에 의해서
Phase가 분리 됩니다.
분리된 Oil은 2번의 Baffle을 타고 넘친 후 수집구간으로 모이게 됩니다.

그림 5와 같이 수평형 Separator의 주요 Nozzle을 완료 하였습니다.
Mixed fluid inlet : 혼합 Fluid (물,공기,오일)가 들어오는 배관
Water outlet : 상 분리된 물이 빠져나가는 배관
Air outlet : 상 분리된 공기가 빠져나가는 배관
Oil outlet : 상 분리된 오일이 빠져나가는 배관

STEP 5.
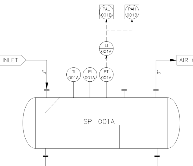
그림 6과 같이 TI, PI, PT를 추가하였습니다.
Function은 다음과 같습니다.
TI001A : Temperature Indicator - 현장에서 온도를 확인 할 수 있는 게이지
PI001A : Pressure Indicator - 현장에서 압력을 확인 할 수 있는 게이지
PT001A : Pressure transmitter- 제어실에서 압력을 확인 할 수 있으며 PAL(Pressure alarm low),
PAH(Pressure alarm high) 를 setting해서 이상상황에 대처할 수 있게 알람을 설정하였습니다.
Separator 도 압력용기(Pressure vessel) 의 하나이기 때문에 온도와 압력이 중요하며 이를
Separator 도 압력용기(Pressure vessel) 의 하나이기 때문에 온도와 압력이 중요하며 이를
Monitoring 하기 위해서는 기본적으로 Temperature, Pressure element 가 추가되어야 합니다.

그림 7과 같이 안전밸브를 부착하였습니다. 압력용기의 설계시에는
안전밸브를 부착하는 것을 필수적으로 고려해야 하며 이때는 설계압력과, 운전압력에
따른 안전밸브를 부착 Setting 해야 합니다.
게이트 밸브 GV001A, GV001B를 부착하였습니다.
이를 나란히 배치한 목적은 안전밸브의 유지보수 및 교체시 By-pass 하기 위함입니다.

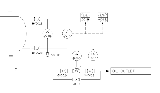
그림 8과 같이 레벨게이지를 용기 좌측 우측에 배치하였습니다.
목적은 용기안에 Liquid level을 측정하기 위함입니다.
BV(Ball valve)001 A/B를 부착하였으며 목적은 Level gauge의 Drain을 하기 위함입니다.
BV002/003 A/B는 Level gauge를 유지보수하거나 교체할 때 잠그기 위한 목적으로 설치하였습니다.
Level gauge는 사용 용도와 목적에 따라서 타입이 달라지며 내부 Process gas에 따라서
Level gauge는 사용 용도와 목적에 따라서 타입이 달라지며 내부 Process gas에 따라서
타입을 선정해야 합니다. 여기서는 Magnetic type level gauge를 선정하였습니다.



STEP 8.
그림 9와 같이 Control valve와 Level transmitter를 combination으로 구성하였습니다.
LT-001A가 Separator내부의 수위를 Monitoring 하고 있으며 이 값들이
제어실로 보내지고 있습니다.
이때 LAL001B(Level alarm low), LAH001B(Level alarm high) 를 셋팅해서
알람을 설정하였으며 제어실에는 LT를 통해 받은 Level 값을 계산해서
CV(Control valve)를 제어 합니다.
예를 들어 LT의 값이 Setting 한 Level 보다 높을 경우 CV001A 를
LIC 001A (Level indication controller)를 통해서 CV 궤도율을 조정 Oil이
나가는 양을 증가 시킵니다.
이때 나가는 양 만큼 수집된 오일의 양이 줄어들고 이를 감지한 LT001A가
다시 값을 제어실로 보내고 이를 다시 LIC를 통해서 CV를 통해 나가는 양을
줄이거나 잠궈서, Separator내부의 수위를 유지하게 됩니다.
이상태를 Normal liquid level 이라고 합니다.

<Figure 10. Separator P&ID configuration>
그림 10과 같이 P&ID를 완성하였습니다.
이상 궁금한 이야기였습니다.

그림 10과 같이 P&ID를 완성하였습니다.
이상 궁금한 이야기였습니다.
반응형
'P&ID 기초 교육자료' 카테고리의 다른 글
| [15회] 압축기 계통도 보는 법 (1) | 2023.10.18 |
|---|---|
| [13화] P&ID 약어모음 I (0) | 2023.10.18 |
| [11회] 저장탱크 P&ID 기본 배열 (0) | 2023.10.18 |
| [10회] 열교환기 P&ID 기본 배열의 이해 (0) | 2023.10.18 |
| [9회] Draft Fan 설비 P&ID 기본 구성의 이해 (1) | 2023.10.18 |
댓글