반응형
Process Mainstream
Title : Stabilization Column

"Plant Process를 도면으로 도식화한 P&ID는 Main 을 이루는 장치류(Stationery & Rotating & Etc.)와 보조를 이루는 배관, 계장류의 복합적인 형태로 구성되어 있습니다. 공정의 뼈대를 구성하는 Process Mainstream 이 주가 되고 이를 구성하는 보조 요소들은 공정에서 단계별 Engineering 과정을 통해 때로는 필수적으로, 때로는 부가적으로 응용된다는 것에 주목할 필요가 있습니다. Process Mainstream 이란 대 주제로 관련 내용을 공유하고자 합니다. 개인적으로 모르는 내용은 자료를 찾아보고 공부를 해서 이해한 내용을 다루는 것으로 글쓴이의 뇌피셜이 포함되어 있을 수도 있으므로 상업적인 자료로는 적합하지 않습니다. 다만 이러한 것이 있구나! 정도로 이해해 주시기 바랍니다. " 머리글 내용은 1회에만 다루고 다음 회차부터는 생략됩니다.
Stabilization Column 이란?
Stabilization Column 이란 무엇을 말하는 것일까요? PFD(Process Flow Diagram)로는 어떻게 표현이 되며 공정의 목적은 무엇이며 구성품은 무엇이 있을까요? 늘 그래 왔듯이 사전적 의미를 먼저 찾아보겠습니다.
- Stabilization : 안정화, 안정
- Column : 둥근 모양의 기둥
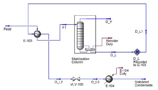
먼저 아래 PFD를 기준으로 공정 흐름을 살펴 보면 다음과 같습니다.
- Process In : Feed Nozzle를 통해서 물질이 유입됩니다.
- 유입된 물질은 E-103(Feed Preheater)를 거친 후 Stabilization column으로 이동합니다.
- Stabilization colume내에서 화학반응을 통해 다시 한번 걸러진 Head product (or Top product)는 D_V Nozzle를 통해 후 공정으로 이송됩니다.
- Stabilization Column 바닥의 물질은 Recycled 되어 E103으로 이동 후
- Process Out : 최종적으로 Stabilized Condensate 를 통해 후공정으로 이송됩니다.

출처 : Simulation of Gas Condensate Stabilization Unit Aiming at Selecting the Right Technique and Assessing the Optimized Operational Parameters
앞선 내용을 요약하면 다음과 같습니다.
물질(Mixed gas)은 Feed되어 Stabilization Column 으로 이송되고 Column 내에서 화학반응(증류) 후 Column Top (Head product) 으로 수집된 Gas (가벼운 Phase)는 후공정(Gas plant)으로 이송되며 Stabilization Column 하부에 수집된 Condensate Gas또한 후공정으로 이송됩니다.
이를 또 중요한 내용으로 축약하면 다음과 같습니다.
혼합 형태의 가스가 유입 후 Stabilization column 내에서 화학반응 후 가벼운 Phase는 Column 상부를 통해 Gas plant로, 무거운 Phase는 Column 바닥을 통해 Stabilized condensate로 이송됩니다.
따라서 FEED된 물질은 Stabilization column 내에서 아래와 같이 분류 됩니다.
- Lighter (가벼운) : Top product
- Heavier (무거운) : Bottom product
**Lighter 는 응축되지 않은 Gases형태의 Product를 말합니다.
***Condensate 란 우리말로 응축으로 기체가 액체로 변한 것을 말합니다.
Stabilization Column 공정의 목적은 명확합니다. 혼합 유체의 증기압력을 감소시키고 메탄, 에탄 및 액화 석유가스의 회수하고 안정화된 응축수 또한 회수하는 공정을 수행합니다.
대표적인 공정으로 석유화학 공정의 Distillation column 의 최상단에서 만들어지는 Head product 인 Hydrocarbon Gas를 안정화 (Stabilized) 하고 혼합 Gas내에서 Product 를 분류하기 위해 사용되는 공정을 예로 들 수 있습니다. Inside Insights 였습니다.

INSIDE INSIGHTS ENCYCLOPEDIA
반응형
'엔지니어링 기술자료' 카테고리의 다른 글
| 배관기초 - 피팅(Fitting)의 종류 13가지 (0) | 2023.11.13 |
|---|---|
| 공사 사양서 보는 법 개요 (Specification Review) (0) | 2023.11.13 |
| Live Zero & Dead Zero 란 무엇인가요? (0) | 2023.11.13 |
| 밀도(Density)의 정의와 이해 (0) | 2023.11.13 |
| 비중(Specific Gravity)의 정의와 이해 (0) | 2023.11.13 |
댓글